О лаборатории
|
Лаборатория образована в 2012 году по инициативе директора ИДСТУ СО РАН академика Бычкова И.В. Исследования, проводимые в лаборатории, направлены на разработку методов построения и анализа систем интеллектуального управления группами автономных роботов, обеспечивающих эффективное и оперативное выполнение широкомасштабных миссий с учетом как возможностей бортовых вычислительных и коммуникационных устройств, так и действующих пространственно-временных ограничений. |
||
Текущий состав лаборатории:
|
Ульянов Сергей Александрович Косов Александр Аркадьевич Максимкин Николай Николаевич Нагул Надежда Владимировна Давыдов Артём Васильевич Кензин Максим Юрьевич Ларионов Александр Александрович Костылев Денис Алексеевич Толстихин Антон Артемович |
снс внс внс снс нс мнс прогр прогр прогр |
к.т.н. к.ф.-м.н. к.т.н. к.ф.-м.н. — — — — — |
Направления исследований
Планирование пути в неизвестной среде для автономного подводного робота
|
Разработан событийный подход к планированию пути в неизвестной среде для автономного подводного робота. Задача робота состоит в следовании по заданной опорной траектории и, при необходимости, обходе препятствий, обнаруживаемых локатором секторного обзора. Центральным компонентом предложенного подхода является дискретно-событийная система, ответственная за выявление ситуаций, требующих изменение текущего пути, и выбор подходящего действия, связанного с генерацией нового пути. Предложены два алгоритма планирования пути: основанный на методе путевых точек для безопасного обхода препятствий, и основанный на кривых Дубинса для возврата на опорную траекторию. Оба алгоритма не требуют значительных вычислительных ресурсов. Разработанный подход показал свою эффективность в различных модельных сценариях. |
||||
Управление формациями роботов
|
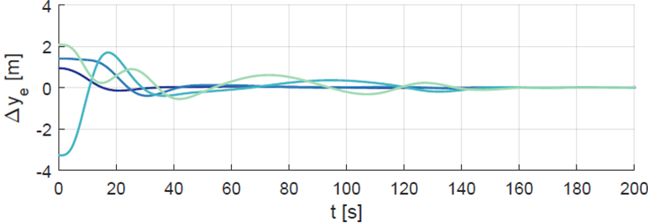
Предложена общая математическая нелинейная модель формации с многорежимным децентрализованным управлением и выполнена формализация ее желаемого поведения в отдельных типичных режимах, а также ее движения в целом, а также получены основанные на вектор-функциях Ляпунова достаточные условия исследуемых свойств формаций. Разработаны децентрализованные алгоритмы управления формациями автономных подводных роботов, в том числе для задачи следования по заданному криволинейному пути. |
||||
Анализ и синтез нелинейных систем управления
|
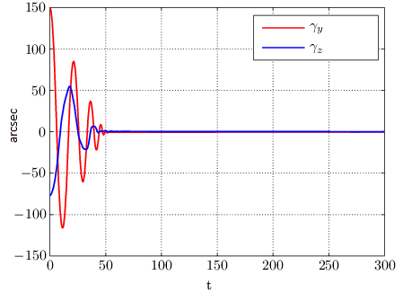
Разработана вычислительная технология для строго анализа и синтеза нелинейных систем управления на основе сублинейных векторных функций Ляпунова. Она охватывает непрерывные и цифровые системы управления, системы событийного управления и системы с запаздываниями. Для этих систем технология обеспечивает анализ наиболее важных с прикладной точки зрения динамических свойств диссипативности, асимптотической и практической устойчивости, а также вычисление количественных оценок прямых показателей динамического качества (точности стабилизации, областей притяжения и достижимости, времени регулирования и др.). Программная реализация этой технология применена в задачах стабилизации формаций автономных роботов и угловой стабилизации нежесткого космического телескопа "Спектр-УФ". |
||||
Гибридный эволюционный подход к многоатрибутной маршрутизации группы мобильных роботов
|
Исследуется задача планирования комплексной многоцелевой миссии группы роботов. Задача планирования заключается в том, чтобы распределить все цели (задания) миссии между роботами группы и определить наиболее эффективный маршрут для каждого из них с учетом действующих пространственно-временных и функциональных ограничений, чтобы обеспечить своевременное выполнение каждой цели в соответствии с обозначенными требования. Исследуемая задача принадлежит к актуальному классу многоатрибутной маршрутизации, объединяющему продвинутые лабораторные модели с теми требованиями, которые накладываются спецификой реального мира (динамические условия, присутствие неопределенностей, высокая степень разнородности объектов и т.д.). Для решения задачи маршрутизации разработан гибридный эволюционный подход, совмещающий в себе работу эволюционного алгоритма с набором специализированных генетических операторов, проблемно-ориентированных эвристик, процедур локального поиска, а также схемой автоматической подстройки (адаптации) внутренних параметров алгоритма. |
||
Координация группы автономных мобильных роботов в условиях топливных ограничений
|
Исследуется задача организации скоординированой подзарядки группы роботов в процессе выполнения автономных миссий большой продолжительности. Задача определения порядка подзарядки и времени, когда каждый робот должен покидать действующую группу и направляться к зарядной станции, сформулирован в терминах задачи составления расписания. Расписание должно быть построено таким образом, чтобы обеспечить максимальную работоспособность по времени остающейся для выполнения задач группировки с учетом функциональной и параметрической разнородности действующих роботов. Разработана модификация эволюционных алгоритмов, эффективно реализующая быстрое и надежное составление допустимых групповых расписаний, а также их оперативную корректировку в случае возникновения непредвиденных событий. Используется оригинальная схема кодирования решения, позволяющая значительно понизить размерность задачи и вычислительные затраты на поиск ее решения. |
||
Стратегии экстренного оповещения для распределенных групп мобильных роботов
|
Предложена новая модель задачи экстренного оповещения для распределенной группы мобильных роботов в условиях ограниченной коммуникации. Исследуемая задача заключается в поиске кратчайшего по времени маршрута для изначально осведомленного робота с целью распространения некоторой экстренной информации внутри динамической группы роботов. Для решения задачи предложен ряд проблемно-ориентированных эвристик для построения первичных решений, а также процедура локального поиска для их дальнейшего улучшения. Разработаны схемы генерации реалистичного набора тестовых задач. Вычислительные эксперименты демонстрируют способность разработанных эвристик строить около-оптимальные решения при малых вычислительных затратах. |
||||
Обследование нестационарного физического поля и поиск аномалий
|
Разработан подход на базе гибридного алгоритма роевой оптимизации WOA-GWO, позволяющий за заданное количество измерений значений физического поля в разных точках пространства обнаружить его источник, перемещающийся в пространстве по заранее неизвестной траектории. В основе предложенного подхода лежит построение диаграммы Вороного. Площадь ячеек используется для оценки актуальности проведенных в них замеров, которая, очевидно, снижается со временем. Проведенные первичные тесты демонстрируют высокую вероятность обнаружения источника, слабо зависящую от выбора начального приближения, в то время как применение обычных роевых алгоритмов не приводит к приемлемым решениям задачи. |
||
Качественный анализ динамических систем
|
Разработан метод логико-алгебраических уравнений (ЛАУ) как универсальный метод математической теории систем, позволяющий алгоритмически генерировать критерии сохранения свойств систем при некоторых действующих между ними отображениях типа морфизмов. Метод ЛАУ успешно применен для получения условий сохранения свойств супервизоров дискретно-событийных систем при их редукции и включения наблюдения за состоянием, а также получены условия неухудшаемости свойств расписания движения в сети железнодорожного транспорта, описываемой уравнениями (max,+)-алгебры, при добавлении в сеть нового пути. |
Супервизорное управление дискретно-событийными системами
|
Предложены оригинальные подходы к исследованию и построению супервизоров для дискретно-событийных систем в рамках теории супервизорного управления. С помощью метода логико-алгебраических уравнений получены критерии сохранения свойств супервизоров при различных их преобразованиях. Применение метода автоматического доказательства теорем в языке позитивно-образованных формул позволило интеллектуализировать построение и модификацию централизованных и децентрализованных супервизоров. |
Программные разработки
Программный имитационный комплекс SPUVS
|
Имитационный комплекс SPUVS (Simulation Platform for Underwater Vehicle Systems) используется для тестирования и отладки разработанных в лаборатории алгоритмов группового управления применительно к задачам управления автономными необитаемыми подводными аппаратами. Спецификой комплекса является фокус на особенностях группового и индивидуального управления роботами в подводной среде, включая учет динамических ограничений на движение, специфику гидроакустической коммуникации, работу с возмущениями и неопределенностями, свойственными динамической подводной среде, погрешностями измерительного оборудования.
|
||
Программно-аппаратный моделирующий комплекс (имитационный стенд) TEMAR
|
Основной задачей программно-аппаратного моделирующего комплекса TEMAR (Testbed Environment for Multiple Autonomous Robots) является упрощение разработки и тестирования алгоритмов группового управления мобильными роботами. Концептуально комплекс можно разделить на три основных части:
Несмотря на наличие явно-выраженного сервера, архитектура комплекса позволяет моделировать и децентрализованное взаимодействие внутри группы в рамках выполнения Миссий. Сами Миссии задаются подключением необходимых модулей Задач, которые, в свою очередь, состоят из Действий - базовых операций, доступных роботам. Такой подход позволяет реализовывать сложные ситуации с последовательным или параллельным выполнением заданий в условиях минимальных знаний о внутреннем устройстве комплекса. |
||
Программно-моделирующий комплекс “Multiobjective Mission Planner”
|
Программно-моделирующий комплекс “Multiobjective Mission Planner” разрабатывается в лаборатории информационно-управляющих систем для отработки методов верхнеуровневого планирования комплексных динамических операций группы роботов, а также алгоритмов групповой маршрутизации.
Кензин М.Ю., Максимкин, Н. Н. Моделирующая среда для планирования мультиобъектных групповых миссий автономных подводных аппаратов AUV Multiobjective Mission Planner // Свидетельство о государственной регистрации программы для ЭВМ №2015610373, дата регистрации 12.01.2015 г. |
||
Программный комплекс для качественного анализа и синтеза нелинейных систем управления на основе сублинейных векторных функций Ляпунова
|
Применим для анализа и синтеза непрерывных и непрерывно-дискретных систем управления, систем с запаздыванием. Позволяет осуществлять проверку наличия в исследуемых системах различных динамических свойств с вычислением оценок основных показателей динамического качества (точности стабилизации, области притяжения и др.), а также синтез неизвестных параметров, исходя из обеспечения наилучших либо заданных характеристик системы. При решении задач анализа и синтеза позволяет учитывать неопределенности объекта управления, возмущения, нелинейные характеристики датчиков и исполнительных органов. Задачи анализа и синтеза формулируются в терминах прямых показателей динамического качества, понятных для инженеров, результаты получаются в том же виде. |
||
Программная система "Pcfbucket" для поиска логического вывода
|
Система предназначена для построения логического вывода в исчислении позитивно-образованных формул. Данное исчисление приспособлено для формализации задач управления, благодаря выразительности используемого формального языка, позволяющего сохранять исходные знания о задаче; возможности использования темпорального и немонотонного вывода. В настоящее время, система используется для проверки различных свойств дискретно-событийных систем (наблюдаемость, ко-наблюдаемость, управляемость) и автоматического построения минимальных параллельных композиций конечных автоматов. |
||
Список проектов
- Совместный интеграционный проект №45 СО РАН–ДВО РАН "Разработка объектно-ориентированных программных моделей и баз данных для систем планирования и осуществления интеллектуальных динамических миссий подводных роботов" (2009-2011);
- Грант РФФИ № 11-07-00655-а "Технология обработки знаний и пространственно-временных данных в задачах моделирования группы интеллектуальных автономных подводных роботов" (2011-2013);
- Совместный интеграционный проект № 10 СО РАН–ДВО РАН "Разработка информационно-вычислительных моделей обследования физических полей и рельефа дна озера Байкал с использованием подводных роботов" (2012-2013);
- Грант РФФИ № 12-08-31413-мол_а "Развитие методов группового управления автономными необитаемыми подводными аппаратами в задачах обследования морских акваторий" (2013-2014);
- Грант РФФИ № 14-07-31192-мол_а "Методы исследования, алгоритмическое и программное обеспечение интеллектуальных систем управления группами мобильных роботов" (2014-2015);
- Грант РФФИ № 14-07-00740-а "Модели и методы исследования режимов функционирования группировки автономных подводных роботов" (2014-2016);
- Грант РФФИ № 16-29-04238 офи_м "Методы и алгоритмы управления многокомпонентными робототехническими комплексами поисково-обследовательского класса в задачах исследования подводной среды" (2016-2018);
- Грант РНФ 16-11-00053 "Разработка методов исследования и построения иерархических систем децентрализованного интеллектуального управления группами автономных поисково-обследовательских роботов в условиях неопределенности" (2016-2020);
- Грант РФФИ №20-07-00397-а "Разработка методов анализа и синтеза систем управления группировками автономных роботов на основе событий" (2020-2022).


